カテゴリー
【第1回AppSuite AWARD 2025】一次選考通過アプリ(社内データ共有、教育など)

平素よりdesknet’s NEOをご利用いただきまして、ありがとうございます。
マーケティング統括部の髙畑です。
先日、第1回AppSuite AWARD 2025の受賞企業を発表しましたが、ご覧いただけましたでしょうか?
https://www.desknets.com/neo/users/media/appsuite/14213/
今回は一次選考を通過したアプリの中から、「社内データ共有、教育」などの業務を、AppSuiteを使って改善された事例をご紹介します。
◆AppSuite AWARDとは?
AppSuiteを通じて「業務改善を図れました!」や「アナログな仕事が大幅に減りました!」という喜びの声を各方面より多く頂戴しております。こうした効果を皆さまにも届けたいと考え、AppSuiteをご利用中のすべてのユーザーを対象に、第1回AppSuite AWARDを開催いたしました。皆様が作成したアプリを紹介いただき、本賞を通じて、担当者の皆さまへ日頃の感謝をお伝えするとともに、優れたアプリを表彰する取り組みです。
第1回では、管理部門・総務部門で利用できるアプリをテーマに開催しました。
<募集テーマ>
管理部門・総務部門で利用できるアプリ

◆会議文書の回覧やファイリングの手間がほぼゼロに。
AppSuiteからいつでも確認でき、検索性やリアルタイム性が向上。
― セントライ青果株式会社 様 「会議文書受信一覧」
<課題>
毎日20~30件程度の会議文書が郵送やFAXで届くため、それらを記録して各部署へ仕分けする業務があります。以前は専用のシステムで管理していましたが、古いシステムで入力内容や印刷範囲の融通が利かず、また、管理部にある1つのPCでしか閲覧できなかったため、毎日数カ月先を含めた全ての会議予定を印刷して各部署へ回覧し、保存用に原本のコピーを取って日付ごとにファイリングしていました。社員が内容を確認したいときはいちいち管理部に問い合わせをしなければならず、不便でした。毎日多量のコピー用紙を消費していたのも、ペーパーレス化の時流に反しており、改善が必要でした。
<効果>
会議予定をいつでも自分のPC・スマートフォンで確認できるようになったことで、印刷やコピーの作業はほぼゼロになりました。経費の削減につながったと思います。検索機能ですぐに閲覧したいデータにアクセスできるため、時間や場所の確認も容易になり、管理部への問い合わせが激減しました。また、支社を含めて全部署の会議文書を全て閲覧できるようになったことで、自分が出席する会議以外の情報も知ることができ、部署内の情報共有だけではなく部署を超えてコミュニケーションを取るきっかけができているようです。
<作成期間>
起案から運用開始まで1ヵ月
まずアプリの大枠を作成してから、役員や実際に運用を行う職員らに要望や改善点を聞いて修正していきました。
<利用者数>
全社員が利用しますが、特に利用するのは営業部で約200名。
主な運用は管理部の担当者1~2名で行っています。
<キャプチャ>
会議文書の原本はスキャンしてPDFビューアでそのまま見られるようにしました。視覚的にも非常に分かりやすく、必要となった際には簡単に印刷ができます。

画面デザインは部署ごとの一覧を作成した他に、当日に登録されたデータのみを表示する「本日の受信一覧」画面を先頭に表示されるようにして、毎日新着の会議予定を確認できるようにしました。

カレンダー形式の画面を作成し、何月何日に何の会議があるのか、一目で確認できるようにしました。本社で登録したデータと支社で登録したデータは、見分けがつきやすいように条件付きスタイルで色分けしています。

◆毎⽉実施される広報写真アンケートを画像に差し替えるだけで同⼀の設定を維持できる仕組みに。レイアウト調整・作成の負荷を軽減し、リアルタイムでのフィードバックを提供可能。
― 中野建設コンサルタント株式会社 様 「広報写真アンケートアプリ」
<課題>
社員が⾃ら撮影し社内投稿した広報写真について、外部への掲⽰やその他の利⽤⽬的に適切かどうかを事前に判断し、数を絞り込む必要があります。絞り込みを担当する社員は、⽉ごとに適切な写真を選定し、最⼤10枚を上限として上位の写真を報告していただく運⽤となっています。その結果を集計するため、Web経由でのアンケート形式を採⽤しています。
また、既存のアンケートツールをいくつか試しましたが、使い勝⼿の良いものを⾒つけることができませんでした。作成および集計の⼿間や、回答者が⾃⾝の回答内容を確認・変更できないなどの問題があり、そのため⼿作業での調整や問い合わせが頻繁に発⽣し、負担が⼤きくなっていました。
<効果>
アプリの導⼊により、画像の加⼯などの事前作業が不要となることでアンケート作成にかかる時間が半減しました。また、未回答者の把握や重複回答の確認が簡単にできるようになり、管理⾯でも⼤きな改善が⾒られました。さらに、集計が容易な状態で結果データをエクスポートできるようになり、集計結果をまとめた報告書類の作成効率が⾶躍的に向上しました。
以前利⽤していたアンケートツールよりも画像を⼤きなサイズで⼀覧表⽰できるようになり、元画像のリンクで圧縮前の画像も確認できるようになりました。この機能により、回答者からも好評を得ています。
<作成期間>
構想と作成が1⽇、 動作確認と機能追加が1⽇ 合計2⽇。
<利用者数>
課⻑職以上 約30名 (将来的には全社員100名超を予定)
<キャプチャ>
アンケート準備
アプリ作成において、サンプル画像でフォーマットを事前に準備しておくことで、実際の画像に差し替えるだけで同⼀の設定を維持できるようにしました。特に⾼さだけ固定することにより、毎回の画像変更作業や配置の⼿間が簡素化され、効率的に運⽤できるようになりました。

回答入力
条件付きスタイルや⼊⼒チェックの機能を活⽤し、現状の選択数や超過状態などを即座に確認できるようにすることで、回答者の⼊⼒⽀援を強化しました。


◆教育訓練実施報告書の申請から受講履歴をAppSuiteで一元管理。検索・閲覧がしやすくなった。
― 株式会社サナス 様 「教育訓練実施報告書(階層別教育・職能別教育)及び 教育訓練明細一覧」
<課題>
・以前は複数のワークフローシステムがあり、申請する内容によって切り替えなければならず、負担となっていました。また、ワークフローシステムごとに通知されるメール(社内・社外)が異なっていたため、確認するのが負担となっていました。
・総務課では、教育を受講した履歴を人事管理システムに一件一件入力を行っており、手間がかかっていました。
・他社ワークフローシステムの改修には、スキルや知識が必要で、仕様変更等の対応が難しい状況でした。
<効果>
・desknet’s NEO内で全てが完結するようになり、検索・閲覧がしやすくなりました(メール通知など含め)
・管理部門・課内で共有できるようになり、進捗管理などがしやすくなりました。
・教育訓練実施報告書の申請が承認された時点で、「教育訓練明細一覧」アプリに自動登録され、データを月1回人事管理システムにインポートすることにより、手入力が無くなり、業務負担が軽減されました。
「教育訓練実施報告書」アプリの構築をきっかけに、業務アプリの便利さを実感していただき、その後、人事、労務、庶務などさまざまな業務アプリへ横展開しました。その他、管理部門、営業部門、品質保証部門などの業務の電子化が進みました。
<作成期間>
構築期間(知識習得含む)2カ月、テスト期間3週間 合計3カ月
<利用者数>
100名程度
<キャプチャ>
教育訓練実施報告書

教育訓練実施報告書一覧

教育訓練一覧

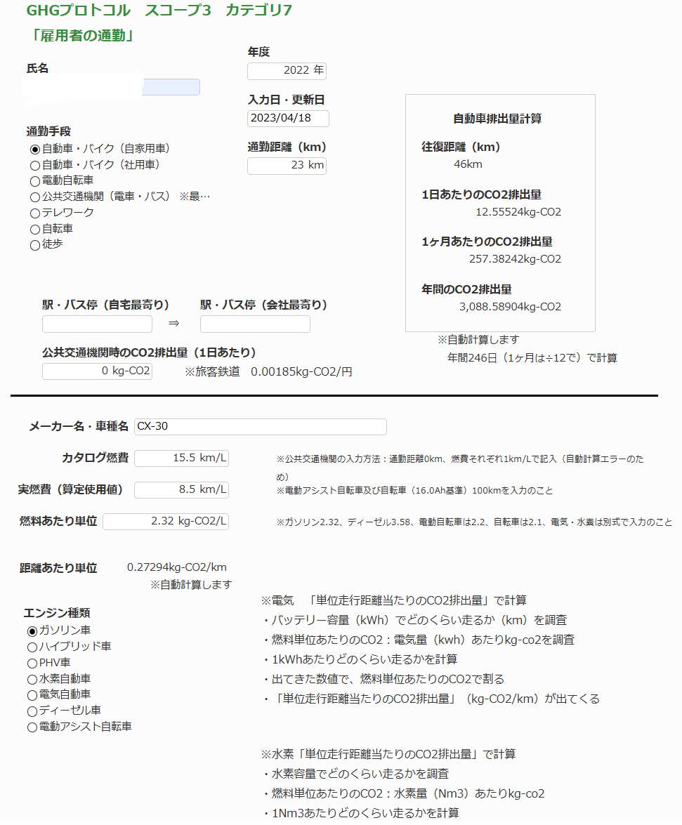
◆個別のExcelファイルで管理していたCO2排出量の算定にAppSuiteを活用。Scope1・2・3それぞれの年ごとの算定結果をスムーズに確認できるように。
― 株式会社キャストコンサルティング 様 「GHGプロトコルに基づくCO2排出量算定アプリ」
<課題>
SBT(Science Based Targets)の認定取得のため、社内でGHGプロトコルに基づくCO2排出量の算定が必要になりました。カテゴリーなどが18項目あり、個別のExcelシートで作成をしていましたが、ファイルを横断した算定では大変難しく、また毎年算定が必要なため、ファイルの海に埋もれてしまいました。
<効果>
GHGプロトコルに基づくScope1・2・3の年ごとの算定結果からその根拠までを、クリックすることで簡単に確認することができるようになり、算定結果の検証もスムーズにおこなうことが可能となりました。2年分のCO2排出量を算定することができ、現在直近のCO2排出量をまとめています。2年間運用したため、現在は連携がスムーズになり、どこの数値をどこにインポートすればよいかが明確で、他データのインポートで効果的に算定が可能となりました。
<作成期間>
構築4ヶ月、仮運用2ヶ月の計6ヶ月
<利用者数>
担当3名
<キャプチャ>
総合案内

Scope3カテゴリ7雇用者の通勤

Scope1ガソリン

Scope3カテゴリ9輸送

Scope3カテゴリ9輸送 一覧画面

以上、今回は「社内データ共有、教育」関連アプリをご紹介しました。
グランプリ・業務改善賞・頑張った賞のアプリは以下からダウンロードいただけます。
アプリ作成・展開で得た効果や活用方法・ノウハウをご紹介していますので、是非自社の業務改善にお役立てください。

本件に関するお問い合わせは、下記までお気軽にお申し付けください。
[お問い合わせ先]
株式会社 ネオジャパン カスタマーサクセス部
E-mail:csuccess@desknets.com